The Florida PALM Project
What is Florida PALM?
The Florida PALM Project is an enterprise project to replace the State of Florida’s legacy accounting, payroll, information warehouse, and cash management systems, using an enterprise resource planning solution. The Department of Financial Services is leading this statewide initiative, which impacts stakeholders and users of the State’s financial data including all State agencies.
Who are we?
We are an innovative team of experts specializing in financial operations, business analysis, project management, change management and stakeholder relations. Working as part of the team at Florida PALM provides a great opportunity to be part of a mission-driven organization that strongly supports its employees’ professional growth and development through training opportunities and knowledge sharing. You will also be able to see your work directly support the transformation of business processes supporting Florida State government.
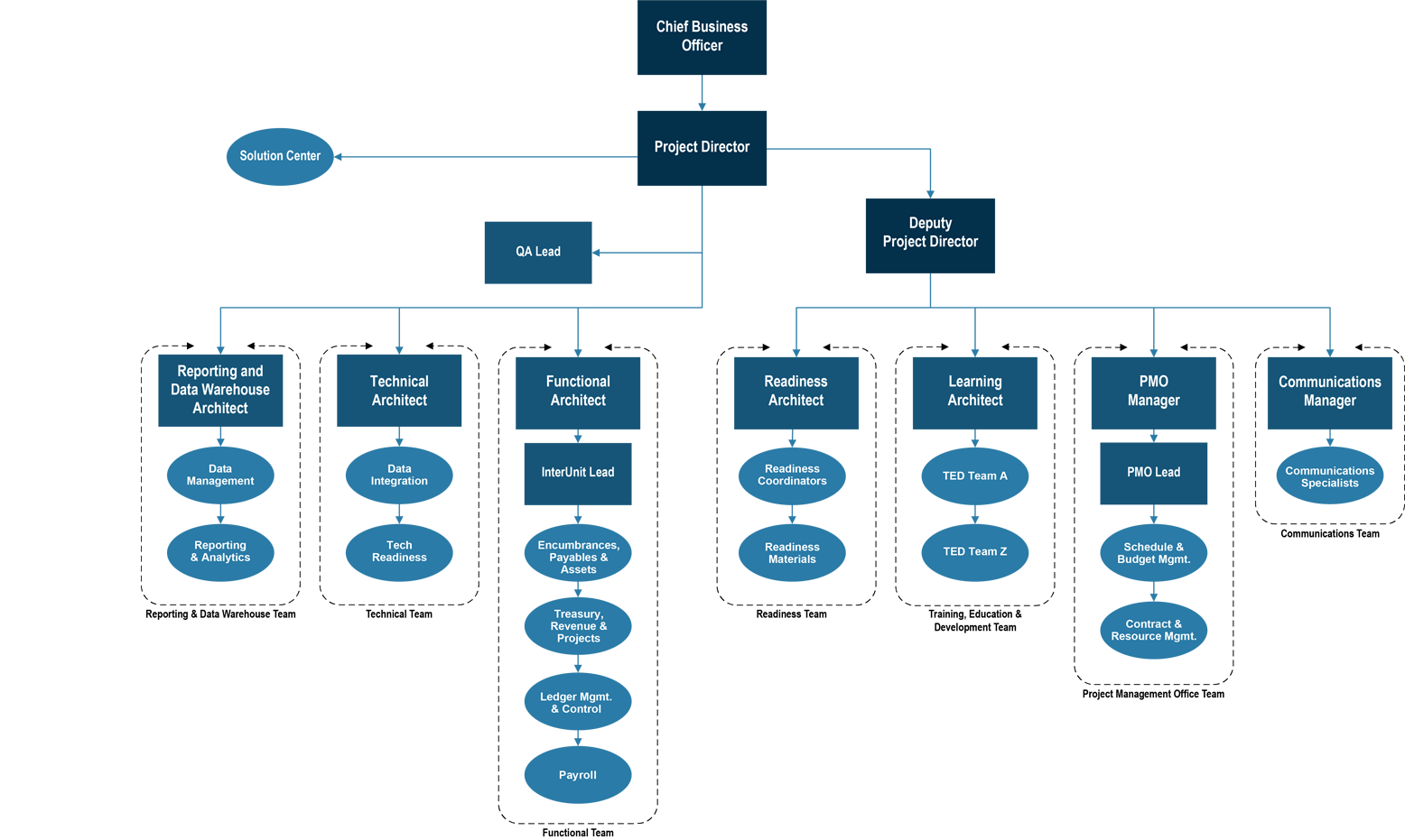
Our Teams

DIRECTORS OFFICE
Responsible for providing strategic direction to the Project Team and support to the Project Sponsors, Executive Steering Committee, and Advisory Council

COMMUNICATIONS TEAM
Responsible for creating and distributing all internal and external Florida PALM Project communications and content

PROJECT MANAGEMENT OFFICE TEAM
Responsible for developing and implementing project management strategies for the Florida PALM Project

READINESS TEAM
Responsible for supporting agency readiness for the transition to Florida PALM

TRAINING, EDUCATION & DEVELOPMENT TEAM
Responsible for designing, developing, and delivering training to end users on the functionality and use of Florida PALM

FUNCTIONAL TEAM
Responsible for designing, configuring, and testing system functionality for Florida PALM

REPORTING & DATA WAREHOUSE TEAM
Responsible for implementing a Data Warehouse and supporting State information needs

TECHNICAL TEAM
Responsible for supporting the technical design, build, and testing of the Florida PALM application

QUALITY ASSURANCE TEAM
Responsible for creating and leading quality assurance testing activities across various testing areas, such as system and conversion testing

SOLUTION CENTER
Responsible for providing Florida PALM end user support through the Florida PALM Solution Center
Job Opportunities
WATCH THIS SECTION FOR UPDATES!